各高等院校:
为深入贯彻落实国家教育数字化战略行动部署,依据《教育强国建设规划纲要(2024-2035年)》《关于加快推进教育数字化的意见》等文件精神,强化党建引领作用,探索数字化时代高校党建工作新路径,推动高校党务工作与人工智能技术深度融合,全面提升党务办公智能化水平,充分发挥AI智能体对党建工作的赋能作用。中国高等教育培训中心决定举办“智慧党建・AI有方暨AI Agent赋能高校党务智能体开发实训工作坊。相关事宜通知如下:
一、举办单位
指导单位:中国高等教育学会
主办单位:中国高等教育培训中心
协办单位:北京中创研技术培训中心
二、培训时间与形式
时间:2026年4月22日-25日(22日全天报到)
地点:杭州+线上
线上:直播+回放 (小鹅通平台,无需下载任何软件)
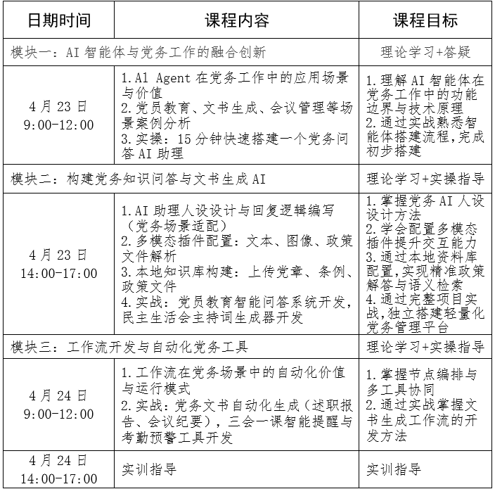
三、核心内容

四、培训对象
各高校党委组织部负责同志、工作人员;院系党组织书记、副书记,基层党支部书记、支部委员、院系专兼职组织员等党务工作队伍;马克思主义学院教师(党建研究方向)、辅导员及对AI智能体党务技术应用感兴趣的相关教师等。
五、报名及缴费
(一)报名方式与时间
1.个人报名,电脑端请点击报名链接,手机端请微信扫描下图二维码,填写个人信息进行报名;
线下班(杭州) | 线上班 |
报名码 |
报名码 |
电脑端报名链接 | 电脑端报名链接 |
2.团队报名请咨询相关联系人,填写报名回执表进行报名;
3.报名时间:2026年3月9日—4月21日24:00时。
(二)收费标准
本期工作坊线下收费标准为1980元/人(含培训费、证书费等),住宿统一安排,费用自理;线上收费标准为980元/人;中国高等教育学会个人会员(具体以学会公示名单为准)报名享受会员优惠价,具体收费标准为线下1880元/人,线上880元/人;学校团体线上报名 19800元/校(限50人/校)。
(三)付款方式
1.支付宝或微信扫描报名成功后生成的缴费二维码在线缴费。
2.对公转帐
账户名称:中国高等教育培训中心
银行账号:110060149018170009965
开户银行:交通银行股份有限公司北京分行营业部
汇款成功后请务必将汇款单或截图等凭证发送至会务组邮箱391401415@qq.com,并备注“姓名+单位+杭州党建”。
3.线下班支持现场刷卡缴费
培训费电子发票(增值税普通发票)由中国高等教育培训中心统一开具,缴费成功并在培训班结束后10个工作日内通过邮件发送至参训联系人预留邮箱中,请注意查收。
郑重提醒:中国高等教育培训中心账户为本次会议唯一指定收款账户,如遇招生人员要求将培训费(或任何公示培训费之外的费用)缴纳至其他单位账户的,请拒绝支付并向中心有关部门举报违规行为,举报电话:010-63385091。
六、结业证书
参训学员按照规定完成培训课时,由中国高等教育培训中心颁发电子版“结业证书”,证书中注明培训课程名称及学时。
七、联系方式
(一)课程咨询、报名事宜
万老师:13693169331(中创研)
(二)证书、发票事宜
李航:010-63385271;15718867647(培训中心)
中国高等教育培训中心
2026年3月9日
盖章版通知文件下载,请点击↓↓↓
附件1:【2026036】关于举办“智慧党建・AI有方暨AI Agent 赋能高校党务智能体开发实训工作坊”的通知.pdf