有关高等学校:
为深入贯彻党的二十届四中全会和全国教育大会精神,贯彻落实教育部等六部门《关于加强新时代高校青年教师队伍建设的指导意见》,落实立德树人根本任务,全面提升青年教师教育教学水平、科研创新能力,提高课堂教学水平、课程建设能力、锤炼教育教学基本功,增强应用数智技术创新教学本领,推动教育教学质量持续提升,中国高等教育培训中心决定举办“金师金课金教材第15期:高校教师核心能力锤炼与教学创新集训班”,现将有关事项通知如下:
一、举办单位
指导单位:中国高等教育学会
主办单位:中国高等教育培训中心
二、时间形式
时间:2026年4月—12月,随报随学,有效期一年
形式:在线课程
三、研修对象
高校(含高职院校)校领导,人事处、教务处和教师发展中心、二级学院(部)等部门负责人,教改项目负责人、教学团队负责人、专业带头人、课程负责人、骨干教师、青年教师、新教师等。
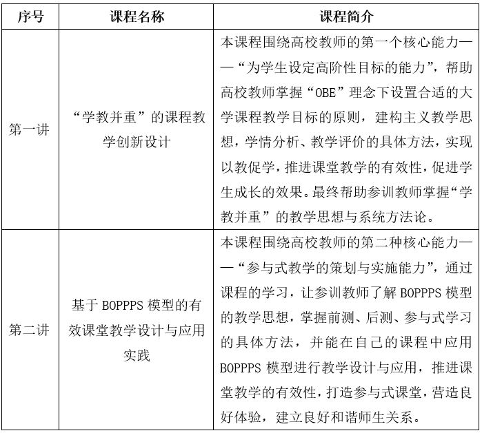
四、研修内容


五、讲师介绍
王森,副研究员,浙江理工大学启新学院副院长,教师教学发展培训师,中国高等教育培训中心兼职讲师,曾任本科教学评价与指导中心、教师教学发展中心副主任。主要研究方向是高等教育研究与管理。主持省部级教改课题5项、厅局级教改课题10多项,获省级教学成果二等奖3项,在《中国高教研究》《教育理论与实践》等刊物上发表相关研究论文20多篇。
六、报名缴费
1.报名方式
个人报名,电脑端请点击此处报名链接,手机端请用微信扫描下图二维码,点击“立即订阅”,填写个人信息,进行报名缴费;

团队报名,请联系赵佳玮 13552269231。
2.收费标准
本次研修班收费标准为580元/人,学会个人会员480元/人;10人以内团报价4800元;50人以内团报价16800元;100人以内团报价24000元。
3.付款方式
(1)扫描报名二维码报名成功后进行线上支付。
(2)对公转账
账户名称:中国高等教育培训中心
银行账号:110060149018170009965
开户银行:交通银行北京市分行营业部
汇款成功后请将汇款单截图等凭证发送至中国高等教育培训中心邮箱zhaojiawei@hietr.cn,汇款请备注“姓名+单位+核心能力锤炼”。
郑重提醒:中国高等教育培训中心账户为本次培训班唯一指定收款账户,如遇招生人员要求将培训费(或任何公示培训费之外的费用)缴纳至其他单位账户的,请拒绝支付并向中心有关部门举报违规行为,举报电话:010-63385091。
4.发票事宜
缴费成功后10个工作日内,由中国高等教育培训中心统一开具“培训费”数电普票,通过邮件发送至订单联系人预留的邮箱中,请注意查收。
七、结业证书
学员按照规定完成研修课时,由中国高等教育培训中心颁发24学时的电子版“结业证书”,证书中注明所学课程名称及学时。
八、联系方式
赵佳玮:010-82097374; 13552269231(报名咨询)
中国高等教育培训中心
2026年4月9日
盖章版通知文件下载,请点击↓↓↓
附件1:2026100关于举办“金师金课金教材第15期:高校教师核心能力锤炼与教学创新集训班”的通知.PDF