有关高等学校:
教育教学改革是提升高校教学水平、创新能力和人才培养质量的重要抓手。教师开展教学研究与教学改革项目,产出优质教学成果,是教师履行教学职能、提高教书育人能力的重要途径。在教师开展教学改革过程中,尚还存在如何找到合适的教学改革研究问题、教学改革研究如何开展、教学改革项目如何申报、教学改革的成果如何体现等一系列问题。为帮助教师更好地解决以上问题,学习借鉴职业教育发达地区教育教学改革先进经验,充分发挥优秀职业教育教学成果示范引领作用,中国高等教育培训中心决定举办“金师金课金教材第16期:职业教育教学研究与教改项目申报专题研修班”。现将有关事项通知如下:
一、举办单位
指导单位:中国高等教育学会
主办单位:中国高等教育培训中心
二、时间形式
时间:2026年4月—12月,随报随学,有效期一年
形式:在线课程
三、研修对象
高校校领导,人事处、教务处和教师发展中心、二级学院(部)等部门负责人,教改项目负责人、教学团队负责人、专业带头人、课程负责人、骨干教师、青年教师、新教师等。
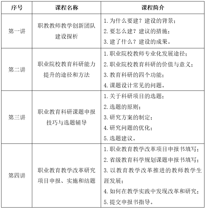
四、研修内容

五、报名缴费
1.报名方式
个人报名,电脑端请点击此处报名链接;手机端请用微信扫描下图二维码,点击“立即订阅”,填写个人信息,进行报名缴费;

团队报名,请联系赵佳玮 13552269231。
2.收费标准
本次研修班收费标准为580元/人,学会个人会员480元/人;10人以内团报价4800元;50人以内团报价16800元;100人以内团报价24000元。
3.付款方式
(1)扫描报名二维码报名成功后进行线上支付。
(2)对公转账
账户名称:中国高等教育培训中心
银行账号:110060149018170009965
开户银行:交通银行北京市分行营业部
汇款成功后请将汇款单截图等凭证发送至中国高等教育培训中心邮箱zhaojiawei@hietr.cn,汇款请备注“姓名+单位+教改项目”。
郑重提醒:中国高等教育培训中心账户为本次会议唯一指定收款账户,如遇招生人员要求将培训费(或任何公示培训费之外的费用)缴纳至其他单位账户的,请拒绝支付并向中心有关部门举报违规行为,举报电话:010-63385091。
4.发票事宜
缴费成功后10个工作日内,由中国高等教育培训中心统一开具“培训费”数电普票,通过邮件发送至订单联系人预留的邮箱中,请注意查收。
六、结业证书
学员按照规定完成研修课时,由中国高等教育培训中心颁发24学时的电子版“结业证书”,证书中注明所学课程名称及学时。
七、联系方式
赵佳玮:010-82097374; 13552269231(报名咨询)
中国高等教育培训中心
2026年4月9日
盖章版通知文件下载,请点击↓↓↓
附件1:2026101关于举办“金师金课金教材第16期:职业教育教学研究与教改项目申报专题研修班”的通知.PDF