各高等院校:
为深入贯彻落实国家关于人工智能与政务服务深度融合的战略部署,全面落实《教育部关于推进教育新型基础设施建设的指导意见》中"构建智慧教育新生态"的核心要求,加快推进高校管理服务数字化转型,帮助高校行政管理人员掌握如何利用AI技术优化公文写作及AI智能体的使用,切实提升行政人员智能技术应用能力与公文处理效能。中国高等教育培训中心决定举办“Deepseek等AI智能体赋能高校行政能力提升暨Al Agent赋能公文写作实训工作坊(第二期)”。相关事宜通知如下:
一、举办单位
指导单位:中国高等教育学会
主办单位:中国高等教育培训中心
协办单位:北京中创研技术培训中心
二、培训时间与形式
时间:2026年5月20日-23日(20日全天报到)
地点:西安+线上
线上:直播+回放 (小鹅通平台,无需下载任何软件)
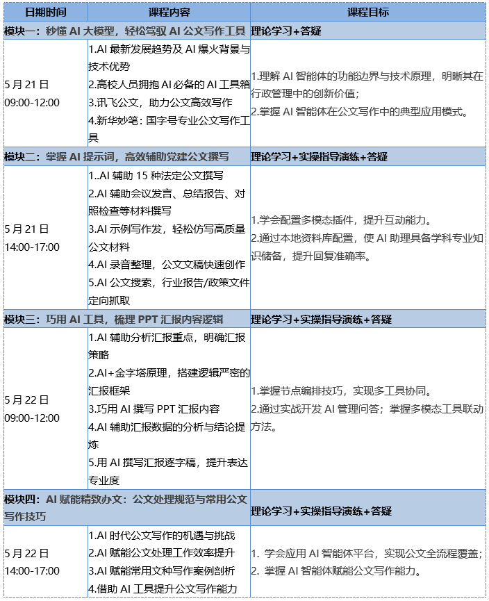
三、课程安排

四、参会对象
各高校分管行政工作的校领导、办公室负责人及承担师生服务事项办理的职能部门工作人员;院系行政秘书、科研助理等基层管理人员;从事政策研究、发展规划、督查督办等岗位人员;对AI技术应用感兴趣的高校教师。
五、报名及缴费
(一)报名方式与时间
1.个人报名,电脑端请点击报名链接,手机端请微信扫描下图二维码,填写个人信息进行报名;
线下班(西安) | 线上班 |
报名码 |
报名码 |
电脑端报名链接 | 电脑端报名链接 |
2.团队报名:请通过电脑浏览器访问中国高等教育培训中心官网:https://chetc.cahe.edu.cn/,搜索项目名称,点击该项目【项目详情】,在报名时选择“团体报名入口”,下载《团体报名信息表模板》。完成填写后,请上传已填写的《团体报名信息表》,并输入发票详情。点击“报名”,即团体报名成功,报名成功后进行对公转账。
3.报名时间:2026年3月19日—5月19日24:00时。
(二)收费标准
本期工作坊线下收费标准为1980元/人(含培训费、证书费等),食宿统一安排,费用自理;;线上收费标准为980元/人;中国高等教育学会个人会员(具体以学会公示名单为准)报名享受会员优惠价,具体收费标准为线下1880元/人,线上880元/人;学校团体线上报名 19800元/校(限50人/校)。
(三)付款方式
1.支付宝或微信扫描报名成功后生成的缴费二维码在线缴费。
2.对公转账
账户名称:中国高等教育培训中心
银行账号:110060149018170009965
开户银行:交通银行股份有限公司北京分行营业部
汇款成功后请务必将汇款单或截图等凭证发送至会务组邮箱391401415@qq.com,并备注“姓名+单位+西安AI”。
3.线下班支持现场刷卡缴费
培训费电子发票(增值税普通发票)由中国高等教育培训中心统一开具,缴费成功并在培训班结束后10个工作日内通过邮件发送至参训联系人预留邮箱中,请注意查收。
郑重提醒:中国高等教育培训中心账户为本次会议唯一指定收款账户,如遇招生人员要求将培训费(或任何公示培训费之外的费用)缴纳至其他单位账户的,请拒绝支付并向中心有关部门举报违规行为,举报电话:010-63385091。
六、结业证书
参训学员按照规定完成培训课时,由中国高等教育培训中心颁发电子版“结业证书”,证书中注明培训课程名称及学时。
七、联系方式
(一)课程咨询、报名事宜
万老师:13693169331(中创研)
(二)证书、发票事宜
李航:010-63385271;15718867647(培训中心)
中国高等教育培训中心
2026年3月9日
盖章版通知文件下载,请点击↓↓↓
附件1:【2026066】关于举办“Deepseek等AI智能体赋能高校行政能力提升暨Al Agent赋能公文写作实训工作坊”的通知.pdf